预存
    模拟计算外包服务 | 第一性原理/分子动力学/有限元仿真 - 测试狗
    专业模拟计算服务

    模拟计算服务

    提供多领域专业模拟计算服务,涵盖第一性原理、分子动力学、量子化学等多种计算方法,助力科研突破

    第一性原理计算

    密度泛函理论(DFT)计算服务

    第一性原理计算是一种仅基于量子力学基本定律和已知的自然常数,不依赖任何经验参数或假设模型,来模拟和预测材料性质的计算方法。通过求解薛定谔方程,从原子核和电子出发,"无中生有"地推演出材料的全部电子结构,从而预测其结构、稳定性、电学、磁学、光学、力学及化学活性等几乎所有宏观性质。

    材料分子模拟

    Materials Molecular Dynamics Simulation

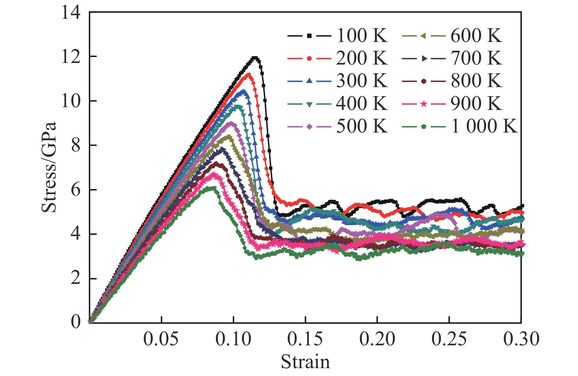
    材料方向分子动力学模拟专注于研究材料的微观结构、力学性能、热学性质及动力学行为。通过追踪原子运动轨迹,揭示材料在纳米尺度的变形机制、扩散过程、相变行为等,为新材料设计和性能优化提供理论指导。

    生物分子模拟

    Biomolecular Dynamics Simulation

    生物分子动力学模拟专注于研究蛋白质、核酸、脂质等生物大分子的结构、动力学和相互作用。通过模拟生物分子的运动轨迹,揭示其折叠机制、配体结合、构象变化等,为药物设计和生命科学研究提供理论支持。

    量子化学计算

    Quantum Chemistry Calculation

    量子化学计算基于量子力学原理,研究分子体系的电子结构和性质。适用于分子结构优化、反应机理研究、光谱预测等,是化学、材料、生物等领域的重要研究工具。

    CAE仿真

    Computer-Aided Engineering Simulation

    CAE仿真利用有限元分析、计算流体动力学等方法,对工程结构和流体进行数值模拟。适用于结构力学、热传导、流体动力学等领域,为工程设计和优化提供支持。

    相图计算

    Phase Diagram Calculation

    相图计算基于热力学原理,计算和预测材料体系的相平衡关系。适用于合金设计、材料制备工艺优化等领域,为材料研发提供理论指导。

    机器学习

    Machine Learning for Materials

    机器学习结合材料科学,利用数据驱动方法加速材料发现和性能预测。适用于高通量筛选、性能预测、材料设计等领域。

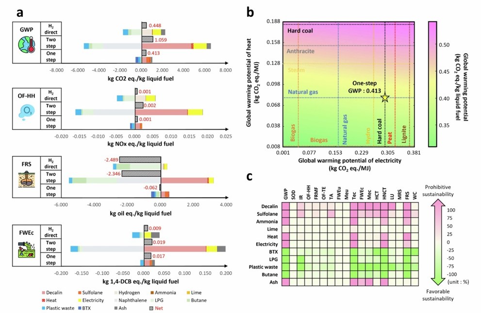
    生命周期评估

    Life Cycle Assessment (LCA)

    生命周期评估(LCA)是一种系统性的环境管理工具,用于评估产品、工艺或服务从原材料获取、生产、使用到废弃处理整个生命周期的环境影响。通过量化能源消耗、资源使用和污染物排放,为可持续发展决策提供科学依据。

    +

    你好,很高兴为您服务!

    发送